证券时报·e公司
聂英好
12-17 22:24
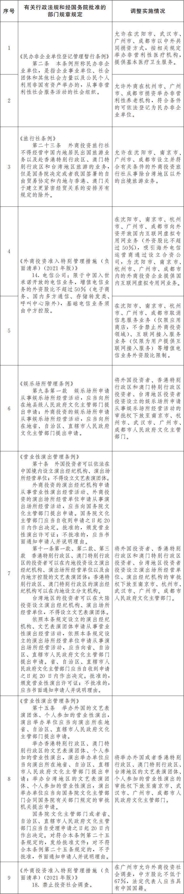
e公司讯,国务院消息,同意自即日起,在沈阳市、南京市、杭州市、武汉市、广州市、成都市等6个服务业扩大开放综合试点城市暂时调整实施《民办非企业单位登记管理暂行条例》《旅行社条例》《娱乐场所管理条例》《营业性演出管理条例》《外商投资准入特别管理措施(负面清单)(2021年版)》的有关规定。
国务院有关部门、相关省市人民政府要根据上述调整,抓紧对本部门、本省市制定的规章和规范性文件作相应调整,统筹发展和安全,建立与服务业扩大开放综合试点任务相适应的管理制度。
商务部要会同有关部门、相关省市人民政府对上述调整实施情况及时组织评估,在相关城市试点任务结束前及时商司法部研提后续工作建议,稳定经营主体预期,保障工作有序衔接。
国务院将根据相关城市服务业扩大开放综合试点情况,适时对批复内容进行调整。
