证券时报·e公司
钟恬
12-16 23:34
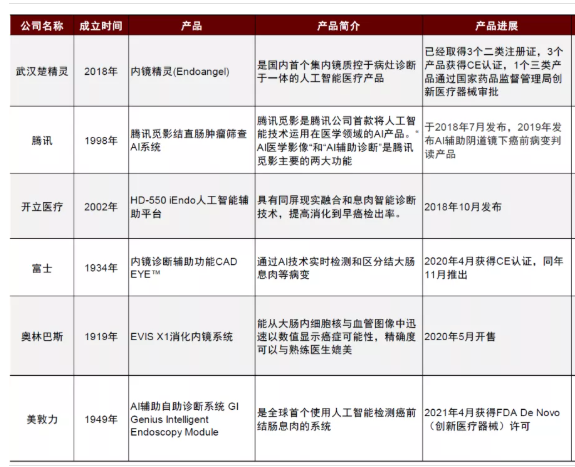
e公司讯,中金公司认为,内镜是全球重要的医疗器械之一,是消化道疾病的诊断和治疗的金标准。目前,软镜已经进入电子内镜时代,并在光学成像和镜体工艺等核心技术领域不断突破,沿着成像高清化和镜体耗材化的方向发展。当前,软镜设备和耗材仍由进口品牌占据主导地位。国产品牌目前已经在软镜核心技术上实现突破,并在国内基层市场开启放量。
