证券时报·e公司
聂英好
12-17 22:24
人民财讯8月15日电,7月份召开的中央财经委员会第六次会议,要求推动海洋经济高质量发展。《人民财讯》记者从国家有关部门获悉,下一步将推进全国海洋经济发展示范区建设,研究制定支持海洋强省(区、市)建设相关政策文件。加大力度引导金融支持海洋经济发展,持续推动海洋产业投融资指导目录更新,积极探索鼓励央企和社会资本参与发展海洋经济的实现路径。同时,落实已出台的《关于推动海洋能规模化利用的指导意见》,推进百兆瓦级潮流能重点工程建设。将研究制定海水淡化、海洋药物和生物制品产业发展政策措施,持续推动海洋新兴产业公共服务平台建设。
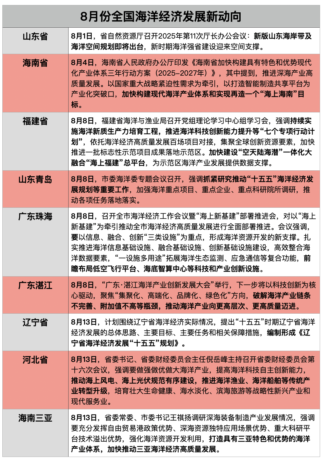
从地方来看,8月份以来,全国多地向海图强,加快海洋经济高质量发展。其中,新版山东海岸带及海洋空间规划即将出台;辽宁省计划编制《辽宁省海洋经济发展“十五五”规划》;海南省提出加快构建现代海洋产业体系和实现再造一个“海上海南”目标。
