首页
推荐
快讯
解读
股市
港股通
视听
专题
行情
数据
公众号
APP
电子报
您当前的位置:
证券时报·e公司
>
快讯
>
详情
上海市新增9款已完成登记的生成式人工智能服务
来源:人民财讯
作者:李在山
2025-09-11 19:10
Aa
大号字
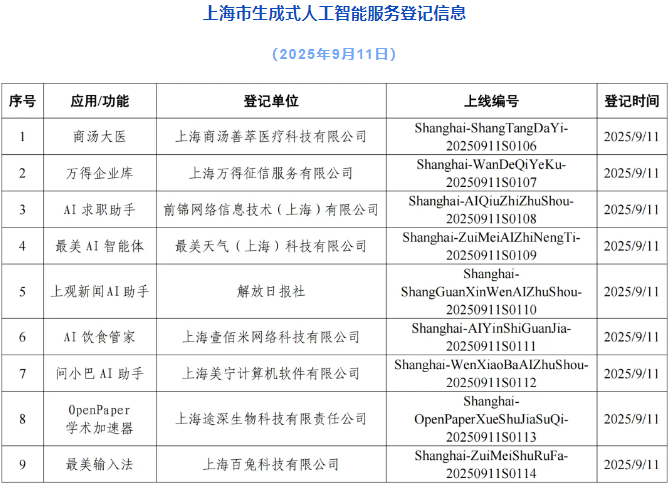
人民财讯9月11日电,据“网信上海”公众号消息,截至9月11日,上海市新增9款已完成登记的生成式人工智能服务,累计已完成114款生成式人工智能服务登记。
责任编辑: 朱雨蒙
生成式人工智能
e公司声明:文章提及个股及内容仅供参考,不构成投资建议。投资者据此操作,风险自担。
微信
QQ空间
QQ
微博
更多相关文章
万隆光电重大资产重组预案出炉:实控人全额认购 控制权预计不会...
12月17日晚间,万隆光电发布重大资产重组最新进展公告,万隆光电拟通过发行股份及支付现金方式,购买汇格合伙、正泰电器、云吟合伙、智格合伙等17名交易对方合计持有的中控信息100%股份,并向万隆光电实际...
证券时报·e公司
聂英好
12-17 22:24
近期股价异动明显,博纳影业:已参投贺岁档、春节档多部作品
12月17日, 博纳影业(001330)发布公告称,公司股票连续3个交易日内收盘价格跌幅偏离值累计超过20%。根据相关规定,属于股票交易异常波动情况。这已是公司在12月以来第4次发布股票交易异常波动公...
证券时报·e公司
钟恬
12-17 21:46
【17日资金路线图】两市主力资金净流出超67亿元 电子等行业...
12月17日,A股市场整体上涨。截至收盘,上证指数收报3870.28点,上涨1.19%;深证成指收报13224.51点,上涨2.4%;创业板指收报3175.91点,上涨3.39%。两市合计成交1811...
证券时报
12-17 21:32
突发!马云减持!
华谊兄弟(300027.SZ)今日公告称,公司股东阿里创投于2025年12月17日通过大宗交易方式减持2952.68万股,持股比例由3.467799%降至2.403580%。阿里创投及其一致行动人马云...
证券时报
12-17 21:32
特朗普:全面封锁!油价拉升!
油价突然大涨。国际油价周三欧市盘中短线跳涨,美国WTI原油和布伦特原油快速走高,有报道称,美国正准备对俄罗斯实施新一轮制裁措施,若莫斯科拒绝结束乌克兰战争的和平方案,相关制裁方案最早或本周启动。布伦特...
证券时报
12-17 21:32
证券交易印花税大增70.7%!前11月财政数据透露出资本市场...
12月17日,财政部公布2025年1—11月财政收支运行情况显示,前11个月份全国一般公共预算收入11月同比零增长,累计增幅保持平稳。税收收入继续增长,装备制造业、现代服务业等行业税收表现良好。同时,...
证券时报
12-17 21:32
更多
热门解读
更多
视频推荐
更多
热门股票
更多
股票名称
最新价
涨跌幅
APP
公众号
寻求
报道
帮助
反馈
回到
顶部