机构1.68亿元举牌上市公司! “85后”成都牛散操盘,成立才1天!
来源:e公司 作者:曾剑 2026-01-11 12:28
Aa 大号字

这家机构成立才1天。

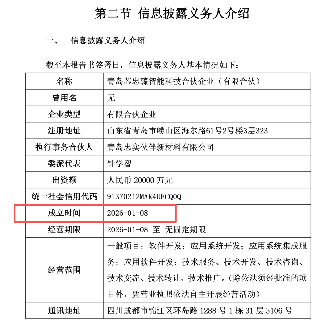
威星智能(002849)1月9日晚间披露,持有公司股份比例10.28%的股东中燃科技与青岛芯忠臻智能科技合伙企业(有限合伙)(下称“青岛芯忠臻”)于9日签署了《股份转让协议》,中燃科技拟将持有的威星智能1167.04万股股份(占公司总股本的5.29%)协议转让给青岛芯忠臻。

股份转让价格为14.355元/股,转让总价约为1.68亿元。股份过户后,青岛芯忠臻将取代中燃科技(持股比例降至4.99%)成为威星智能第二大股东。

证券时报·e公司记者注意到,青岛芯忠臻成立于1月8日,公司的实际控制人系知名成都牛散钟学智。

据公告称,青岛芯忠臻注册资本为2亿元,注册地位于青岛市崂山区。公司由青岛芯蓉合创新科技合伙企业(有限合伙)持股99%,青岛忠实伙伴新材料(下称“忠实伙伴”)、青岛忠芯企业管理有限公司分别持股0.5%、0.5%。

虽然青岛芯忠臻注册地位于青岛,但公司的通讯地址却是位于四川成都市锦江区环岛路1288号。该地址所在小区系成都知名楼盘复地金融岛。

忠实伙伴系青岛芯忠臻的执行事务合伙人,其委派代表为钟学智。同时,钟学智持有忠实伙伴51%股权,系公司控股股东。

钟学智出生于1985年。作为成都本地人,钟学智曾多次在A股市场上露脸。其过往的操盘风格属于“快进快出”。

早前,钟学智在广誉远(600771)一战成名。2021年4月,钟学智宣布以2.17亿元受让东盛集团持有的广誉远股票1450万股(占上市公司总股本的2.95%),受让单价约14.936元/股。交易在2021年5月完成股份过户。

之后,广誉远股价大幅上涨,成为当时A股的大牛股之一。从公司2021年半年报来看,钟学智并未出现在公司前十大股东名单中(期末第十大股东持股比例为0.41%)。这说明他在公司股价上涨期间已大举减仓。

在科隆股份(300405)上,钟学智复制了上述操盘方式。

2021年8月下旬,科隆股份控股股东、实际控制人姜艳为归还股票质押融资贷款,降低股票质押风险,与钟学智等签署了《股份转让协议》。其中,钟学智以8.33元/股的价格,受让姜艳所持上市公司股份840万股(占上市公司总股本的3.776%),受让总价为6997.2万元。同年9月下旬,交易完成股份过户。

钟学智并未出现在科隆股份2021年第三季度报告中(期末第十大股东持股比例仅为0.78%)。也就是说他在受让股份完成过户后迅速实施了减持。

2022年8月,钟学智再度出手,拟以7696.5万元受让朱星河所持恒大高新(002591)1500万股股份(占上市公司总股本的4.9967%)。2022年12月20日,上述股份完成过户。同样,钟学智很快将受让股份大比例减持。

不过,钟学智此番无法再度按照上述模式操盘。公告显示,青岛芯忠臻承诺自威星智能1167.04万股股份过户登记至其名下之日起12个月内不会减持。

对于举牌威星智能,青岛芯忠臻表示基于对上市公司未来发展前景的认可,看好上市公司长期投资价值而进行。

威星智能主要从事智慧水燃信息系统平台、智能燃气表终端、智慧水务终端、新一代电子计量仪表等研发、生产、销售及服务。1月9日,该股涨停。

责任编辑: 陈英
e公司声明:文章提及个股及内容仅供参考,不构成投资建议。投资者据此操作,风险自担。
更多相关文章
热门解读 更多
视频推荐 更多
热门股票 更多
股票名称 最新价
涨跌幅