【本文来自持牌证券机构,不代表平台观点,请独立判断和决策】
【本文来自持牌证券机构,不代表平台观点,请独立判断和决策】
国联民生证券指出,腾讯AI商业化与生态智能化进程正全面加速,基于腾讯AI业务布局的战略方向及其微信生态的独特优势,相关合作公司将受益。
2025年下半年,管理层明确提出打造微信Agent的战略指引,将基于微信的生态型智能体确立为核心壁垒。基于前期积累的技术体系加固网络效应与生态价值,腾讯AI商业化与生态智能化进程正全面加速。
腾讯升级大模型研发组织架构,对于大模型技术制高点攻坚节奏明显加快。
公司引入姚顺雨加盟,探索面向“AI下半场”的研发范式,提升大模型技术竞争力,加速应用场景落地。

模型层:以腾讯自研混元大模型为核心技术基座,提供通用智能及全模态模型矩阵,为开发者提供全尺寸模型支持。
平台层:基于B/C端智能体开发平台与具身智能开放平台,构建标准化能力输出通道,降低B/C端及机器人领域的AI应用门槛。
应用层:通过跨行业智能体矩阵与AI解决方案实现场景化部署。
C端生态:微信为Agent提供流量入口,凭借数据资源优势提升用户需求理解与服务闭环能力,微信Agent有望拓展付费意愿并打开商业化新空间。
B端生态:B端市场客户触达能力的重要性日益凸显,腾讯凭借顶级社交生态触点,或将在Agent时代重构企业软件市场格局并向产业链上游整合。
开发者生态:腾讯通过AI小程序成长计划系统性降低开发与商业化门槛,激励开发者创造付费应用,从供给侧丰富生态内容。

腾讯与其竞争对手阿里巴巴代表不同的护城河形态与发展路径:
阿里巴巴依托履约网络与交易数据,在消费与生活服务等垂直场景具有交易闭环;
腾讯的优势在于其无与伦比的社交关系链与极其丰富的小程序生态,在理解用户意图上潜力巨大,能够覆盖从生活服务到娱乐、社交的更广阔场景。
若微信生态开放Agent调用权限后,腾讯在场景覆盖广度与商业变现潜力上更具想象空间。


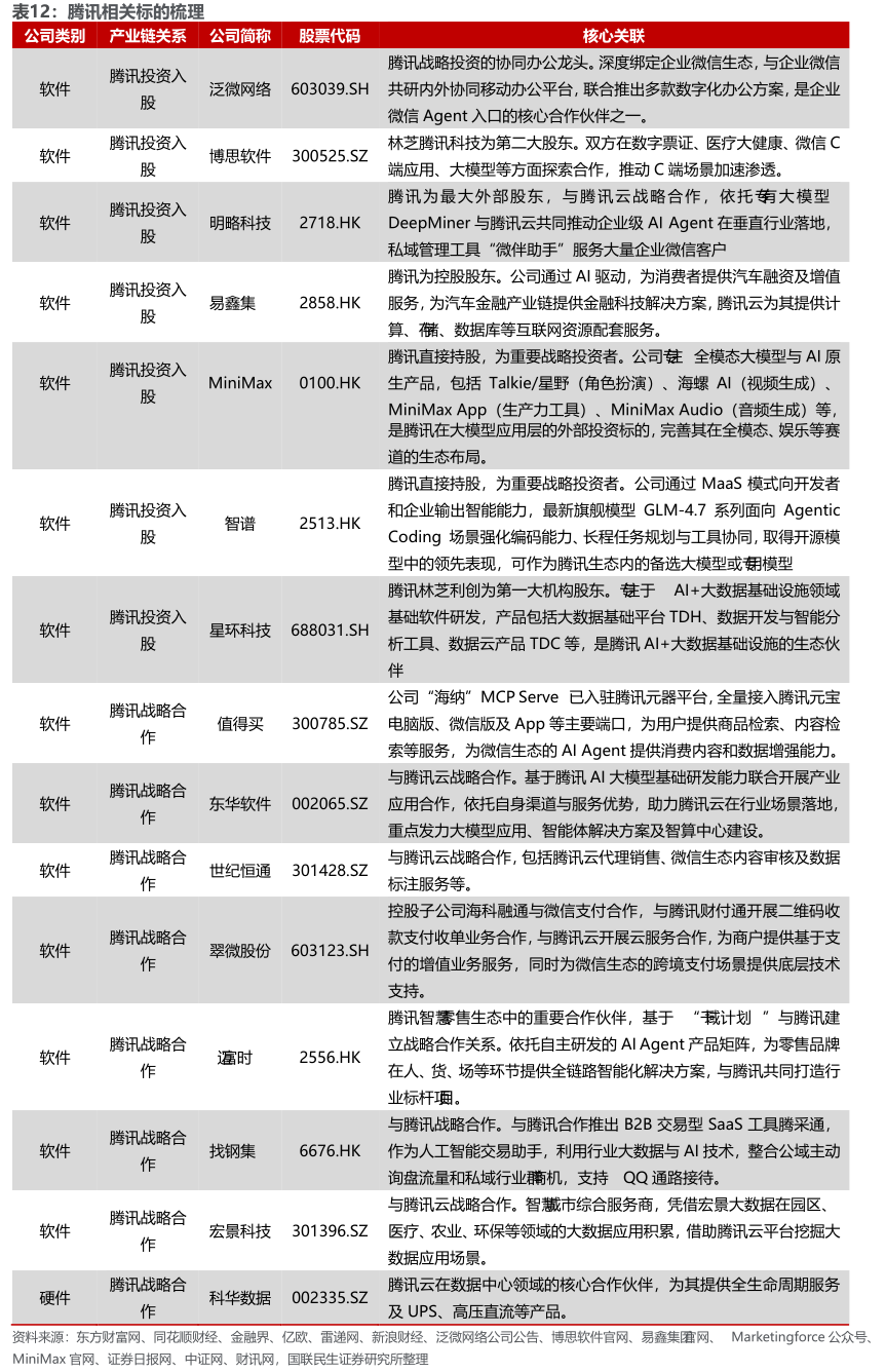
支撑生态运行的基础设施与服务公司宏景科技、科华数据等;
直接受益于AIAgent落地的入口与工具类公司,智谱、MiniMax、泛微网络等;
受益于生态扩张的应用层公司,博思软件、星环科技等。

研报来源:国联民生,吕伟,S0590525110033,被低估的腾讯AI“野望”。2026年1月31日
*免责声明:文章内容仅供参考,不构成投资建议
*风险提示:股市有风险,入市需谨慎