e公司
02-17 08:46
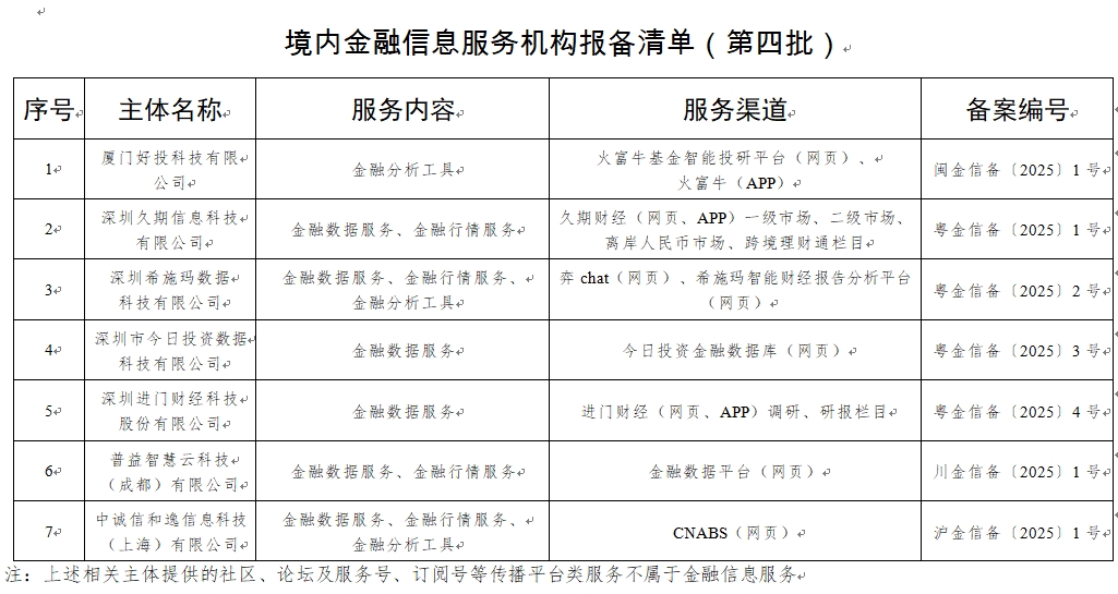
人民财讯2月15日电,国家互联网信息办公室组织开展境内金融信息服务报备工作,现公开发布第四批7家金融信息服务机构的名称及报备编号。根据《金融信息服务管理规定》及有关政策,报备仅是对境内机构提供金融信息服务行为的确认,不代表对机构服务能力的认可。相关机构应严格按照《金融信息服务管理规定》要求提供金融信息服务,不得以报备为名,违规从事网络借贷、证券交易、证券投资咨询、征信等各类金融业务。
