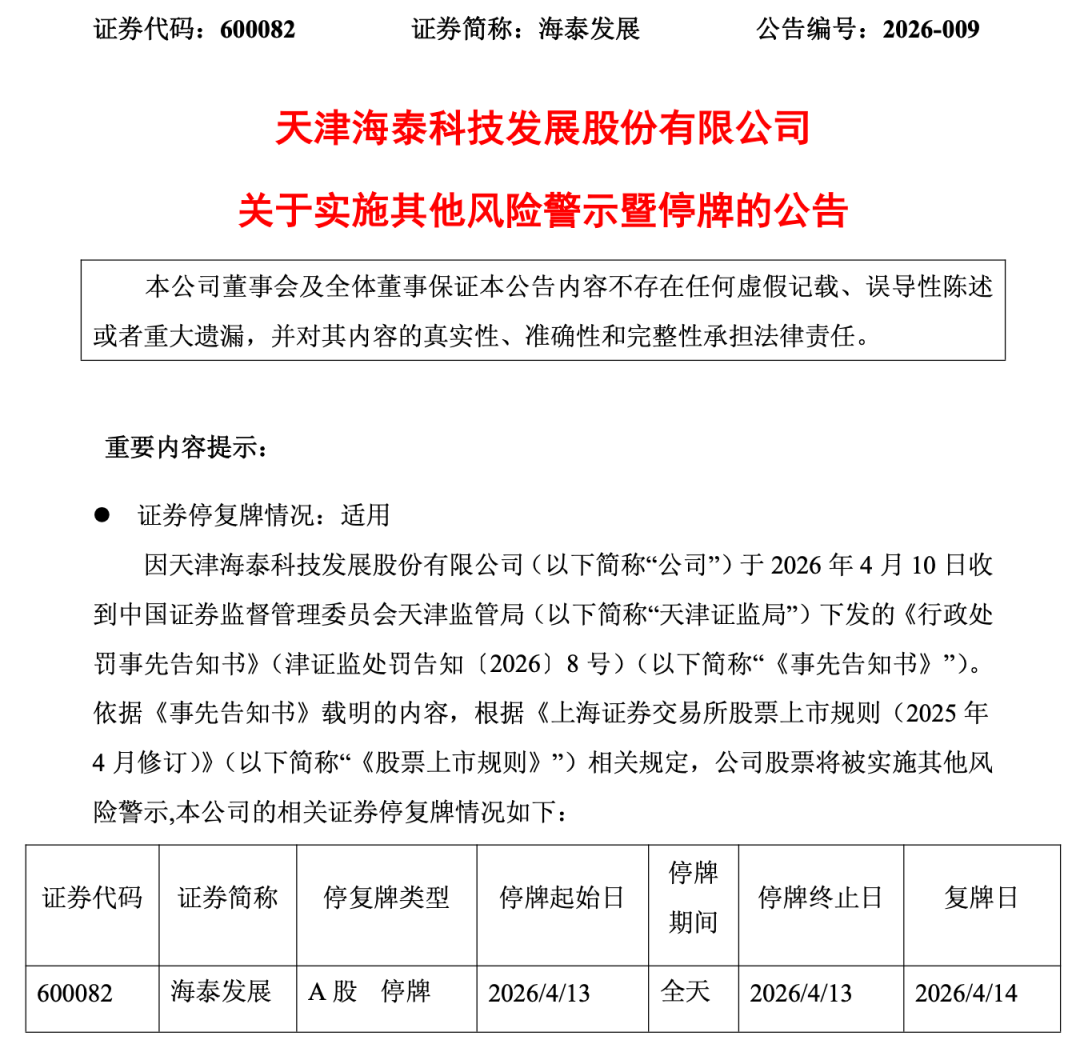
海泰发展(600082)4月10日晚间公告,公司收到天津证监局《行政处罚事先告知书》,因2021年至2022年年度报告存在虚假记载,公司股票将被实施其他风险警示,股票简称将变更为“ST海泰”,股票将于4月13日停牌一天,4月14日起正式实施其他风险警示。

公告显示,经天津证监局调查核实,海泰发展在2021年至2022年期间,作为中间商参与由下游公司主导的棉花贸易业务。其间,公司未能有效识别该类业务合同、单据和资金形成的闭环,相关商品的风险、报酬未实质性转移,按照会计准则相关规定,不应确认相应的营业收入、营业成本及利润。
经查实,海泰发展2021年年报、2022年年报存在虚假记载,其中营业收入两年分别虚增2.52亿元、2.26亿元,占当期披露营业收入比例分别为27.66%、45.88%;营业成本分别虚增2.49亿元、2.24亿元,占当期披露营业成本比例分别为31.22%、57.59%;利润总额分别虚增267.18万元、198.6万元,占当期披露利润总额比例分别为17.77%、12.10%。
针对上述违规行为,天津证监局拟对海泰发展作出行政处罚,责令公司改正,给予警告,并处以400万元罚款;同时对董建新、李宏亮、任宇等6名时任公司高管给予警告,并合计处以530万元罚款。
海泰发展是天津滨海高新区唯一的国有控股上市公司,以工业地产开发运营作为核心经营业务,逐步形成“招商+投资+孵化”相结合的运营模式。业绩预告显示,2025年海泰发展归母净利润预计亏损5700万元至8550万元。
对于业绩亏损的原因,上市公司表示,产业园区开发运营市场竞争日趋激烈,办公楼宇类产品市场供应量大、去化周期长。报告期内,一方面,公司为加快收回投资全力推进低效资产去化调整了定价策略,本期销售结转的利润较上年同期有所下降;另一方面,综合考量项目所在区域市场环境,部分房产存在减值迹象,根据谨慎性原则相应计提减值准备。
