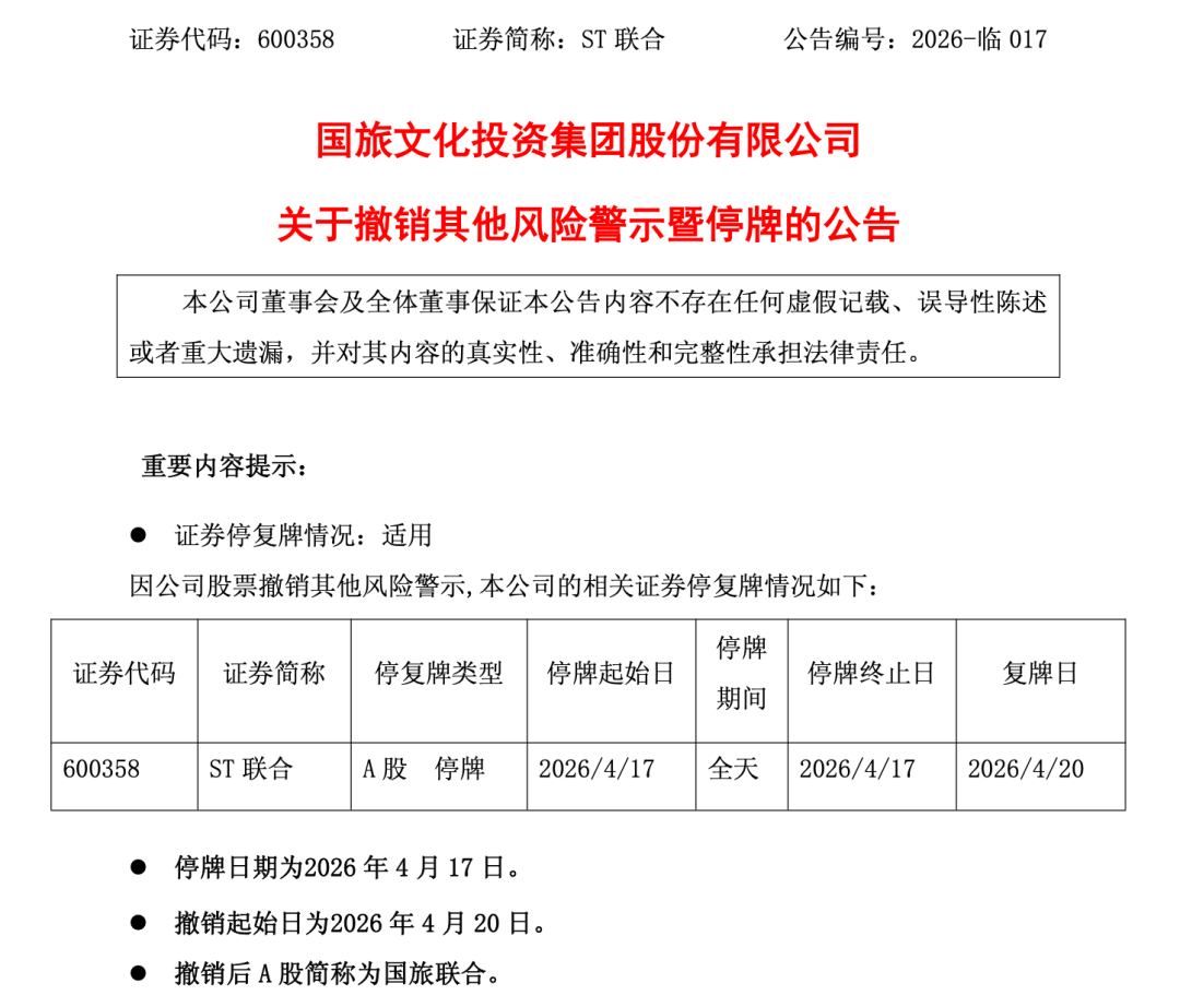
ST联合(600358)4月16日晚公告,上交所同意撤销公司股票其他风险警示。根据相关规定,公司股票将于4月17日停牌一天,自4月20日起复牌交易;公司股票撤销其他风险警示后,A股简称由“ST联合”变更为“国旅联合”,证券代码仍为600358。撤销其他风险警示后,公司股票转出风险警示板交易,股票交易日涨跌幅限制由5%变为10%。

回溯前情,2025年3月14日,ST联合收到江西证监局出具的《行政处罚事先告知书》,根据上交所规定,公司股票自2025年3月18日起被实施其他风险警示。2025年3月21日,公司收到江西证监局出具的《行政处罚决定书》。
ST联合自2025年3月21日收到江西证监局《行政处罚决定书》至今,已满十二个月。此外,公司已按照《行政处罚决定书》整改要求,对应收北京新线中视文化传播有限公司业绩补偿款涉及的前期财务数据进行追溯调整,将2020年1月收到的642.43万元业绩补偿款计入2019年会计期间,同时冲回已计入2020年的该笔业绩补偿款。
公司未收到与本次行政处罚相关的投资者索赔事项诉讼立案材料,亦未收到其他情形的投资者索赔诉讼立案事项,因此不涉及《企业会计准则》规定的预计负债计提。公司还对照《上海证券交易所股票上市规则(2025年4月修订)》第9.8.1条除第一款第(七)项之外的其他情形进行逐项自查,确认不存在触及被实施其他风险警示的其他情形。
基于上述情况,ST联合于2026年3月25日召开董事会2026年第一次临时会议,审议通过《关于申请撤销公司股票其他风险警示的议案》,并向上交所申请撤销公司股票其他风险警示,现已获得上交所批准。
ST联合业务持续围绕互联网数字营销、跨境购、旅游目的地三大板块开展。2025年,公司实现营业收入4.27亿元,同比增长17.12%;归属于上市公司股东的净利润-3750.78万元,上年同期为-6370.31万元,同比减亏。
