证券时报·e公司
聂英好
12-17 22:24
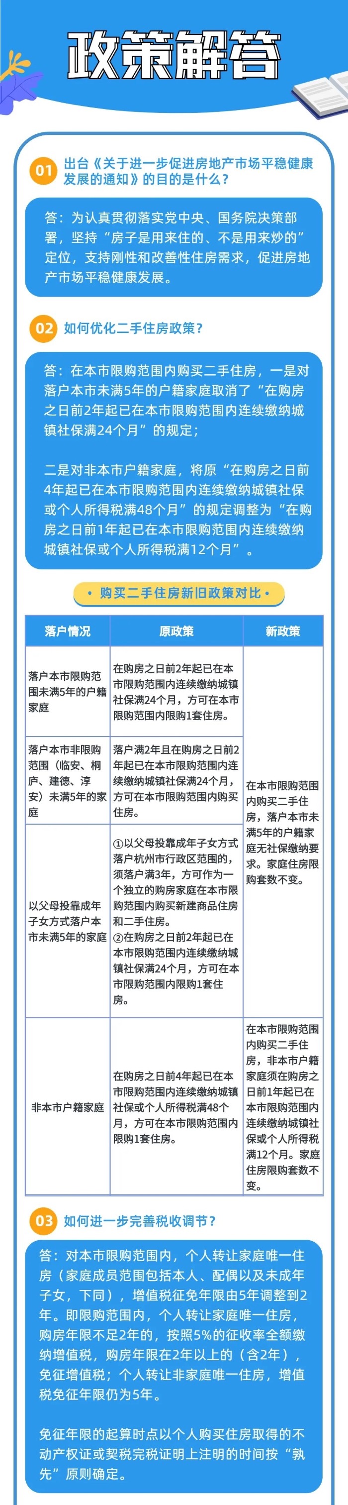
e公司讯,杭州市房地产市场平稳健康发展领导小组办公室发布《关于进一步促进房地产市场平稳健康发展的通知》,从优化二手住房交易政策、完善税收调节、更好满足三孩家庭购房需求等方面进一步完善房地产市场调控。《通知》明确优化二手住房交易政策。在本市限购范围内购买二手住房的,对落户本市未满5年的户籍家庭取消原“在购房之日前2年起已在本市限购范围内连续缴纳城镇社保满24个月”的规定;对非本市户籍家庭,将原“在购房之日前4年起已在本市限购范围内连续缴纳城镇社保或个人所得税满48个月”的规定调整为“在购房之日前1年起已在本市限购范围内连续缴纳城镇社保或个人所得税满12个月”。《通知》明确更好满足三孩家庭购房需求。一是符合条件的三孩家庭,在本市限购范围内限购的住房套数增加1套;二是符合条件的三孩家庭在报名参加新建商品住房公开摇号销售时,参照“无房家庭”优先摇号。

