证券时报·e公司
李铭宇
04-23 19:42
人民财讯4月9日电,固态电池企业清陶能源冲击港股IPO。
4月8日,港交所官网显示,清陶(昆山)能源发展集团股份有限公司(简称“清陶能源”)递表港交所,向港股发起冲击。
清陶能源专注于研发、制造及销售应用于电动汽车及储能系统场景的固液混合电池及全固态电池。
根据弗若斯特沙利文的资料,清陶能源在全球范围内率先实现固液混合电池的大规模量产及装车,以出货量计,公司是2025年全球规模最大的固液混合及全固态电池厂商。
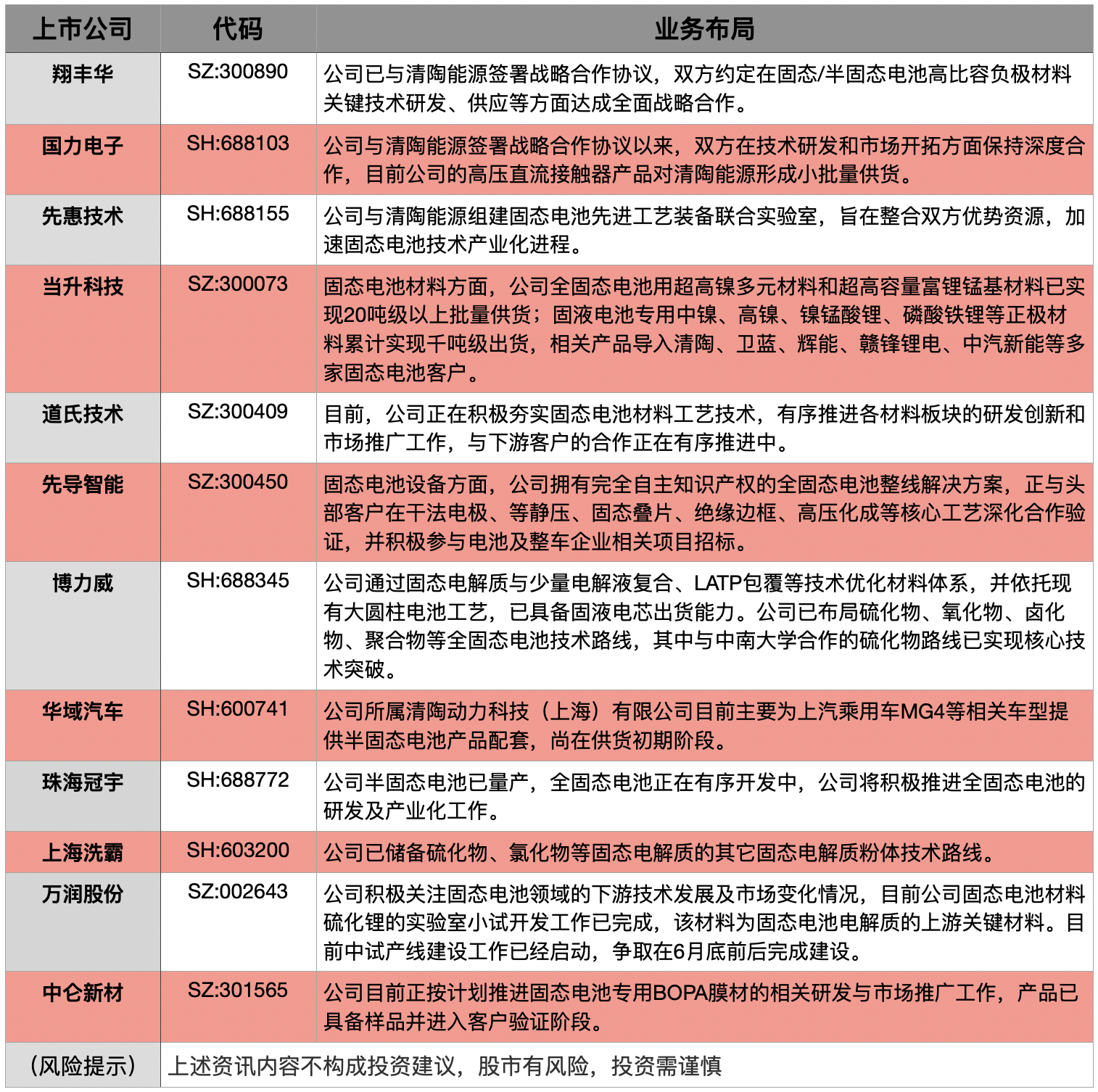
从行业来看,固态电池在能量密度和安全性方面具备优势,是未来重要的锂离子电池技术升级方向,也获得了政策重点支持。
中银证券认为,2025年以来,国家层面出台多项政策支持固态电池发展。多家电池企业也发布了固态电池中试进展,预计随着中试不断推进,固态电池量产节点有望提前来临。
国投证券认为,固态电池产业端和技术方面迭代迅速。部分企业将2027年定为固态电池小批量上车时间点。若将2027年作为上车时间点,2026年行业中试规模将持续扩散,产业化趋势将加速。
